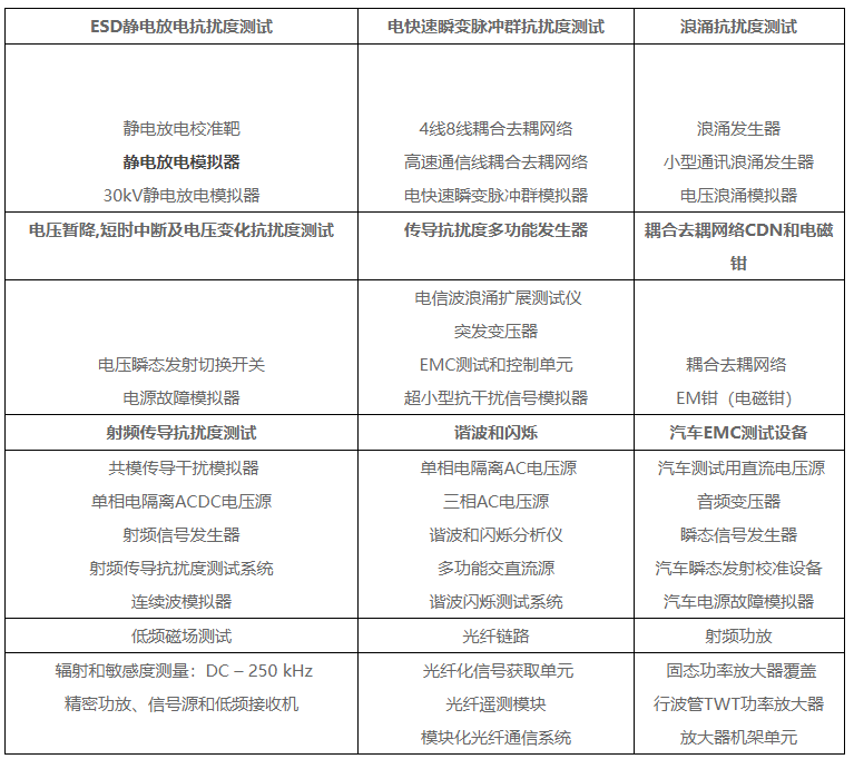
EMC指的是设备或系统在其电磁环境中能正常工作且不对该环境中任何事物构成不能承受的电磁骚扰的能力。EMC是评价产品质量的一个重要指标。EMC测试包括:(1)EMI(Electro-Magnetic Interference)---电磁骚扰测试此测试之目的为:检测电器产品所产生的电磁辐射对人体、公共电网以及其他正常工作之电器产品的影响。(2)EMS(Electro-Magnetic Susceptibility)---电磁抗扰度测试此测试之目的为:检测电器产品能否在电磁环境中稳定工作,不受影响。EMS抗干扰度测试系统主要包括以下内容:
